X关闭
首页 > 产品使用技巧 > 正文
文档标题:兄弟中国服务公众号使用方法
文档代码:CHN-FP2505-21
最近修改日期:2026年3月17日


兄弟中国服务公众号使用方法

说明:

需要在电脑上下载驱动,搜索操作视频,使用技巧

可以点击:

在官网上下载设备驱动,查看使用技巧,常见问题解答(电脑端)


操作方法:

1,打开手机微信,在搜索栏中输入“兄弟中国服务”,点击关注搜索到的兄弟中国服务公众号。



2,进入服务号页面,点击底部的“自助服务”,进入自助服务界面,可以进行预约保修,购买耗材,保修期查询等操作。

页面顶部的优惠活动介绍会不定时的更新,方便用户及时参与。



3,进入服务号页面,点击底部的“使用指导”的各个选项,可以进入机型搜索,查找操作视频,使用技巧,问题解答;查找维修网点等;


A,查找维修网点:



B,下载移动应用



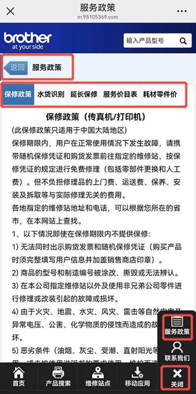
C,服务政策,

包括保修政策,水货识别,延长保修,服务价目表,耗材零件价格



4,进入服务号页面,点击底部的“联系我们”—“在线客服”,可以咨询您的问题




适用机型:
DCP-B7520DW\DCP-B7535DW\HL-1850\HL-1870N\HL-2040\HL-2045\HL-2070N\HL-2075N\HL-2130\HL-2140\HL-2150N\HL-2170W\HL-2240\HL-2240D\HL-2250DN\HL-5240\HL-5250DN\HL-5340D\HL-5350DN\HL-5370DW\HL-5440D\HL-5445D\HL-5450DN\HL-6050D\HL-6050DN\HL-6180DW\HL-3040CN\HL-3070CW\HL-4040CN\HL-4050CDN\HL-4150CDN\HL-4570CDW\DCP-7010\DCP-7025\DCP-7030\DCP-7040\DCP-7055\DCP-7060D\DCP-7057\DCP-8060\DCP-8070D\DCP-8085DN\DCP-9010CN\DCP-9040CN\DCP-9042CDN\DCP-9055CDN\FAX-2820\FAX-2890\FAX-2920\FAX-2990\FAX-2880\FAX-8370\MFC-7220\MFC-7290\MFC-7340\MFC-7360\MFC-7420\MFC-7450\MFC-7470D\MFC-7840N\MFC-7860DN\MFC-8220\MFC-8370DN\MFC-8440\MFC-8460N\MFC-8510DN\MFC-8515DN\MFC-8520DN\MFC-8860DN\MFC-8880DN\MFC-9120CN\MFC-9320CW\MFC-9440CN\MFC-9450CDN\MFC-9465CDN\MFC-9840CDW\HL-1118\DCP-1518\MFC-1813\MFC-1818\HL-3150CDN\HL-3170CDW\DCP-1519\MFC-1816\MFC-1819\MFC-9140CDN\MFC-9340CDW\HL-1208\HL-1218W\HL-2260\HL-2260D\HL-2560DN\HL-5580D\HL-5585D\HL-5590DN\HL-5595DN(H)\HL-L8250CDN\HL-L8260CDN\HL-L9310CDW\HL-L9200CDW\DCP-7080\DCP-7080D\DCP-7180DN\DCP-9020CDN\DCP-L8400CDN\DCP-B7500D\DCP-B7530DN\MFC-1906\MFC-1908\MFC-1919NW\MFC-7380\MFC-7480D\MFC-7880DN\MFC-8530DN\MFC-8535DN\MFC-8540DN\MFC-L8650CDW\MFC-L8900CDW\HL-B2000D\HL-B2050DN\MFC-B7700D\MFC-B7720DN\HL-2595DW\DCP-7195DW\MFC-7895DW\HL-3160CDW\HL-3190CDW\DCP-9030CDN\MFC-9150CDN\MFC-9350CDW\DCP-7090DW\DCP-7190DW\DCP-L2535DW\DCP-L2550DW\HL-L9430CDN\HL-L9470CDN\MFC-L9670CDN\HL-L3228CDW\HL-L3288CDW\DCP-L3528CDW\DCP-L3568CDW\MFC-L3768CDW\HL-L5218DN\HL-L5228DW\HL-L6418DW\DCP-L5518DN\MFC-L5718DN\MFC-L5728DW\HL-B2188DW\HL-B2158W\DCP-B7548W\DCP-B7558W\DCP-B7578DW\DCP-B7608W\DCP-B7628DW\DCP-B7638DN\DCP-B7648DW\DCP-B7658DW\DCP-L2508DW\DCP-L2518DW\DCP-L2628DW\DCP-L2548DW\DCP-L2648DW\HL-L1228\HL-L1238W\HL-L1808W\DCP-L1628\DCP-L1638W\DCP-L1848W\DCP-11W\HL-10W\DCP-T310\DCP-T510W\DCP-T710W\MFC-T810W\MFC-T910DW\DCP-110C\DCP-115C\DCP-120C\DCP-130C\DCP-145C\DCP-155C\DCP-165C\DCP-185C\DCP-330C\DCP-350C\DCP-385C\DCP-540CN\DCP-560CN\DCP-585CW\DCP-6690CW\FAX-1360\FAX-1840C\FAX-2480C\MFC-210C\MFC-215C\MFC-230C\MFC-240C\MFC-250C\MFC-265C\MFC-290C\MFC-3240C\MFC-3360C\MFC-410CN\MFC-425CN\MFC-440CN\MFC-465CN\MFC-490CW\MFC-5440CN\MFC-5460CN\MFC-5490CN\MFC-5890CN\MFC-640CW\MFC-6490CW\MFC-665CW\MFC-685CW\MFC-6890CDW\MFC-790CW\MFC-795CW\MFC-J220\MFC-J265W\MFC-J410\MFC-J430W\MFC-J5910DW\MFC-J615W\MFC-J625DW\MFC-J6710DW\MFC-J6910DW\MFC-J825DW\MFC-J2510\MFC-J3520\MFC-J3720\DCP-J100\DCP-J105\DCP-T300\DCP-T500W\DCP-T700W\MFC-J2320\MFC-J2720\MFC-T800W\MFC-J2330DW\MFC-J2730DW\MFC-J3530DW\MFC-J3930DW\HL-T4000DW\MFC-T4500DW\DCP-T220\DCP-T420W\DCP-T425W\DCP-T428W\DCP-T520W\DCP-T720DW\DCP-T725DW\DCP-T820DW\MFC-T920DW\DCP-T426W\DCP-T226\MFC-J2340DW\MFC-J3540DW\MFC-J3940DW\DCP-C421W\DCP-T230\DCP-T236\DCP-T238\DCP-T430W\DCP-T435W\DCP-T436W\DCP-T439W\DCP-T536DW\DCP-T730DW\DCP-T735DW\DCP-T830DW\DCP-T835DW\MFC-T930DW