X关闭
服务协议
有关我们如何处理您的个人信息,请参阅我们以下的隐私政策,请您选择是否同意:
✔
隐私条款
✔
向第三方提供个人信息的情况说明
✔
向境外提供个人信息的情况说明
✔
儿童的个人信息处理规则
不同意并继续
同意
首页
驱动和软件
国产系统驱动
产品手册
操作视频
产品使用技巧
常见问题解答
产品规格
耗材和选购件
维修站查询
销售商查询
耗材购买
服务政策
保修政策
水货识别介绍
延长保修服务
服务项目价目表
常用耗材零件价目表
帮助中心
联系我们
手机APP应用软件
兄弟畅享印小程序
注:请使用微信扫码
首页
> 产品使用技巧 > 正文
文档标题:故障排除
文档代码:CHN-ES2151-9
最近修改日期:2023年5月19日
打印
|
关闭
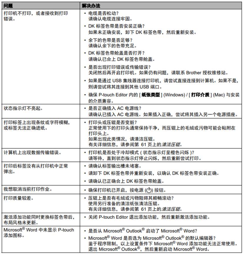
故障排除
步骤:
标签机出现问题时
LED指示灯的定义
适用机型:
QL-800
打印
|
关闭
版权声明
关于网络隐私条款
联系我们
Copyright© 2005-2025 95105369.com. All Rights Reserved. 兄弟(中国)商业有限公司
沪公网安备 31010502005514号
中华人民共和国电信与信息服务业务经营许可证编号
沪ICP备05053924号-14